HOME LOGIN JOIN

부검프로토콜

부검프로토콜

Guide to use the protocol

Guide to use the protocol List

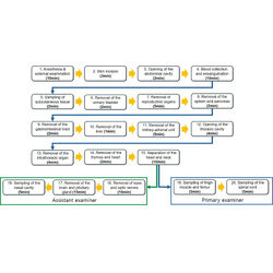
General & workflow

Orientation

Workplace and personnel

Acknowledgments

test-Nasal epithelial zonation and turbinate morphology in infant common marmosets (Callithrix jacc

(03080) 서울특별시 종로구 대학로 101 서울대학교병원 실험동물자원은행 영장류 거점센터
대표전화 02-2072-1932, 02-2072-1909 | 이메일 MMNC@snuh.org
Copyright ⓒ 2022.Korea Non Human Primate Resources Bank. All rights reserved.

개인정보처리방침 이용약관